Skip to main content

Instructing trial advocates - decision tree

This decision should be applied in conjunction with the Guidance Instruction of more than one advocate, King’s Counsel, advocates in murder cases or a DV-cleared advocate.  A trial advocate is an advocate who is actively involved in the preparation and presentation of the case to the jury. Disclosure Juniors and Noting Juniors are not trial advocates.

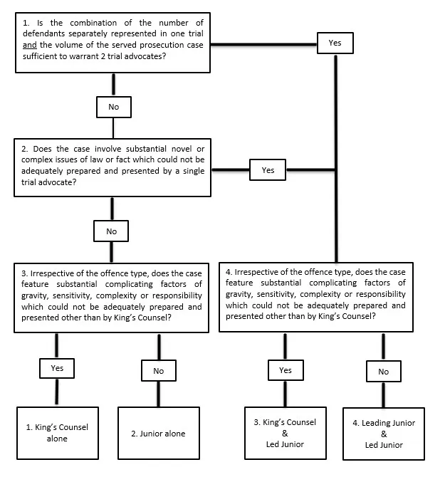
An accessible version of this diagram is available below

Accessible version of the decision tree

STEP 1

Is the combination of the number of defendants separately represented in one trial and the volume of the served prosecution case sufficient to warrant 2 trial advocates?

If NO – go to Step 2
If YES – go to Step 4

STEP 2

Does the case involve substantial novel or complex issues of law or fact which could not be adequately prepared and presented by a single trial advocate?

If NO – go to Step 3
If YES – go to Step 4

STEP 3

Irrespective of the offence type, does the case feature substantial complicating factors of gravity, sensitivity, complexity or responsibility which could not be adequately prepared and presented other than by King’s Counsel?

If NO – go to ANSWER 2
If YES – go to ANSWER 1

STEP 4

Irrespective of the offence type, does the case feature substantial complicating factors of gravity, sensitivity, complexity or responsibility which could not be adequately prepared and presented other than by King’s Counsel?

If NO – go to ANSWER 4
If YES – go to ANSWER 3

ANSWER 1 - King’s Counsel alone

ANSWER 2 - Junior alone

ANSWER 3 - King’s Counsel & Led Junior

ANSWER 4 - Leading Junior & Led Junior

Related Publications

Guidance on the instruction of more than one advocate, a KC alone or a DV-cleared advocate

CPS operational information Information relating to external advocates Policy and strategy

CPS Briefing Principles

CPS operational information